Costco华南总部落户深圳,首家旗舰卖场将建在龙华!8月30日,深圳市政府与Costco(开市客)国际公司在市民中心正式签署总部经济发展合作协议,双方就设立开市客华南总部及开设仓储式会员店等开展合作。同时,星河集团与开市客正式签署《合作开发深圳龙华项目合作框架协议》,意味着备受瞩目的龙华Costco(开市客)星河项目将正式迈入落地阶段。

星河控股集团副董事长兼总裁姚惠琼表示,此次星河集团与开市客签署《合作开发深圳龙华项目合作框架协议》,共同建设“龙华Costco星河项目”,预计总投资约90亿元(含2亿美元外资),引入美国开市客华南区域总部、星河实业总部、星河商置总部等3家国际总部企业,开设开市客华南首家旗舰卖场,并配套高端零售、办公楼宇、高级酒店等。项目将建成为集品质生活与商业配套于一体的超级商业中心区、国际生活休闲区,塑造深圳新型的国际消费中心。“Costco(开市客)华南总部落户深圳对于总部经济具有带动作用,对于跨国公司具有示范作用。垂直整合经济一体化,将助力强化深圳市产业定位,建设国际化核心商圈,助推打造国际性消费中心城市,提升国际型都市能级。”姚惠琼说。

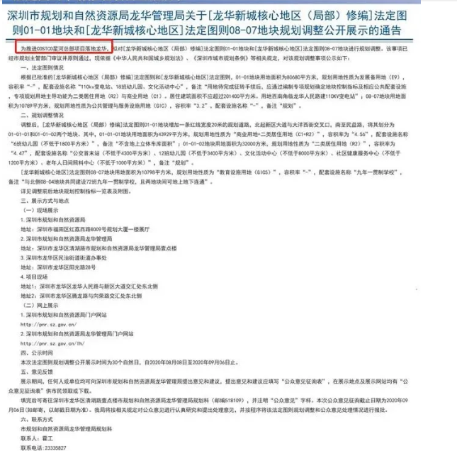
此前,我们报道了相关地块法定图则修改的消息。深圳市规划和自然资源局龙华管理局发布关于[龙华新城核心地区(局部)修编]法定图则01-01地块和[龙华新城核心地区]法定图则08-07地块规划调整公开展示的通告。为推进COSTCO星河总部项目落地龙华,拟对[龙华新城核心地区(局部)修编]法定图则01-01地块和[龙华新城核心地区]法定图则08-07地块进行规划调整。法定图则显示,为推进Costco星河总部项目尽快落地龙华,对该两地块进行调整,调整后设有商业用地和教育设施用地,看规划图,该商业用地很有可能用于建设COSTCO,另外教育设施用地配套九年一贯制学校。

小编查资料发现,官网公布的最新公告“为推进Costco星河总部项目落地龙华”这句话已改为“为保障重大项目落地”。

彼时,由于没有官方正式消息,Costco落户深圳的消息一直只是猜测。
如今,Costco与深圳市人民政府正式签约,猜测也成为事实。
Costco,是美国最大的连锁会员制仓储量贩店,世界500强中位列第33名,作为全球第二大零售超市巨头,也是全球首家会员制仓储连锁超市。
2019年8月27日,Costco中国大陆首家门店开业,该门店位于上海闵行,总购物面积近14000平方米,消费者需要预先支付会员费299元才可进店购物。上海Costco开业当天便卖出16万张会员卡,总销售额达4784万元。
2019年9月,Costco CFO加兰蒂接受采访时表示,Costco计划在2020年底或2021年初在上海开设第二家Costco门店,希望第二家门店能尽快开工建设。除了在上海的两家门店之外,Costco已经在寻找未来在其他地方开店的机会,但是这需要时间。
目前,Costco进入中国内地后的短短1年时间,已经先后公布了上海2号店、杭州、苏州3家新店计划。此次确定的深圳新店则是第五家,也是深圳首家。
关于Costco的验厂资讯
Q1. Costco 供应商社会责任审核有哪几种?Costco 供应商审核有三种,COC 社会责任审核, C-TPAT反恐审核和GMP质量审核。
Q2. Costco指定的第三方审核机构有哪些?
Costco GMP质量审核可由ITS,SGS,BV来执行审核。Costco的COC审核只接受UL-STR执行,
C-TPAT是一个附加审核。
Q3. 审核是通知型审核还是不通知的突击审核?
一般情况下,Costco的审核都是半通知型审核。如果客户有特殊要求,则按特殊要求来执行。
Q4. Costco社会责任审核常见工时标准是什么?
周工时需控制在60小时以内。
Q5. 如何确定结果是否通过审核?
1)社会责任审核结果有4个等级。分别是:
High Performance 表现优异 | 90-100分 |
Intermediate Performance 表现良好 | 70-89 分 |
Low Performance 表现一般 | 40-69分 |
Critical 严重不足 | 0-39分 |
一般来说,供应商要拿到第二等级及以上,即70-89分,才能通过审核。
2)如何确定GMP审核的结果,是否通过?
GMP审核分为
绿色(80-100分)
黄色(60-79分)
红色(0-59分)
绿色通过,黄色有条件接受,不过一般要FOLLOE UP;红色不通过。
GMP审核侧重文件资料(资料约占80%,现场约占20%)。要追溯最近一年的三个订单的送货单、出入库单、生产单,领料单以及对应的检验报告等。特别关注生产过程的技术参数的设定和监控以及生产设备,生产工艺的验证过程文件。
Q6. Costco除了自己的COC审核,还接受其他标准么?如果是Costco的自有品牌供应商,Costco只接受自己的COC审核标准。如果非自有品牌,目前也有条件的接受SMETA审核。
以上为Costco华南总部落户深圳,首家旗舰卖场将建在龙华!介绍,如果还有不清楚的地方,请联系企帮咨询。企帮咨询有着丰富的Costco华南总部落户深圳,首家旗舰卖场将建在龙华!辅导经验,能够一次性帮助工厂“安心、最佳”地通过验厂审核。如需进一步了解,欢迎随时联系企帮咨询!微信公众号:企帮咨询,全国24小时免费咨询服务热线:0755-21528895。
好市多(Costco)验厂的目的是尽力维护其供货商员工的工作权益和和安全,并尊重世界各地在文化和法律上的差异。好市多(Costco)是美国连锁会员制仓储量贩店,是美国第三大以及世界第九大零售商。
为何COSTCO在中国开的首家店竟然逛店5分钟,买单2小时,最终因为人员过于拥挤,开业半天就被迫停业,警察叔叔也前来维持秩序?我们如何通过Costco的审核,成为Costco的供应商呢?