
京东验厂并不是一时兴起,早在这之前已有部分企业已经在实施中。目前京东社会责任及质量评审标准将成为品牌入驻京东的关键门槛京东平台将对商家的生产工厂和商品进行不定期验厂验货检查。若发现生产企业质量管理存在严重缺陷或商品存在质量问题,京东将对不合格商家采取相应处理措施,情节严重的将依据相关平台规则、协议约定采取终止合作处理。
一、京东验厂标准要求

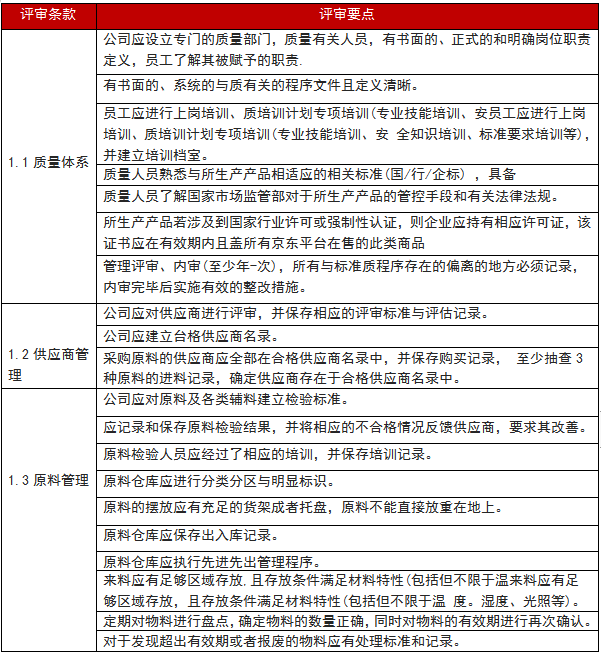
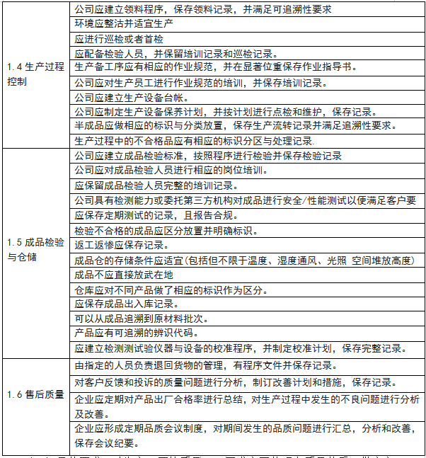
二、京东验厂审核清单:京东验厂内要求有ISO认证,主要是质量体系和部分社会责任验厂组合


三、京东验厂计分方式:质量管理部分共计48个条款,每个条款按照下表中工厂的不同表现可得到5分、4分、3分或者0分。(注意了,京东是采取一票否决权的)

四、京东验厂报告:最终结果以京东审核评判为准!


以上为京东质量验厂标准是怎样的?介绍,如果还有不清楚的地方,请联系企帮咨询。企帮咨询有着丰富的京东质量验厂标准是怎样的?辅导经验,能够一次性帮助工厂“安心、最佳”地通过验厂审核。如需进一步了解,欢迎随时联系企帮咨询!微信公众号:企帮咨询,全国24小时免费咨询服务热线:0755-21528895。